


Design your own field hockey stick — personalized to your skills, style, and look. Choose materials, shape, weight, and create a stick that plays the way you do.

This feature empowers players to design a hockey stick tailored to their unique playing style. Users can customize key attributes such as size, weight, material, bow shape, and visual design—creating a one-of-a-kind stick that performs as good as it looks.
We looked at Typography in Sport and fitness applications and found a pronounced over-reliance on Nike-centric slab fonts, specifically Bebas Neue.Digging deeper into archival photography and classic ‘Sport Aesthetics’ we encountered interesting visual parallels between modern sport typefaces and vintage sew-on Jersey lettering.Space Grotesk reflects the heritage of these ancestral styles, which were shaped by scalability, yet it also manages to appear unique and theme relevant.









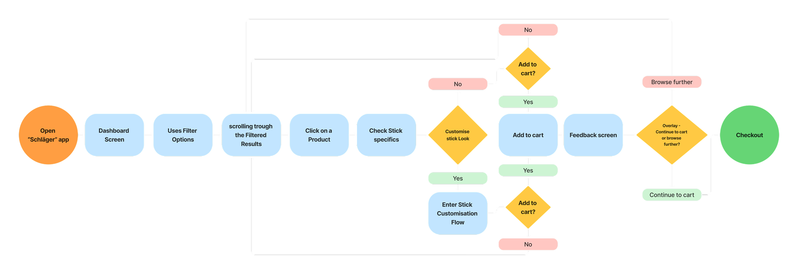
Before developing the prototype, we created wireframes to establish a clear and intuitive user flow. Our focus was on designing a structure that aligns with our core design principles—ensuring accessibility for all hockey players while reflecting the energy and passion of the sport.

Building on our initial wireframes, we developed high-fidelity prototypes to bring our concept to life. The goal was to refine the visual design, interaction flow, and overall user experience, ensuring that every element aligned with our design principles & Style Guides









